Overview
- This model is a broker agent which collects requests from
room-agent and buys heat for the lowest price from producer
agents.
- It is based on communication via UDP and logic implemented with
the help of the StateGraph Modelica library.
- It is used together with at least one room or consumer agent
and at least one producer agent.
Concept
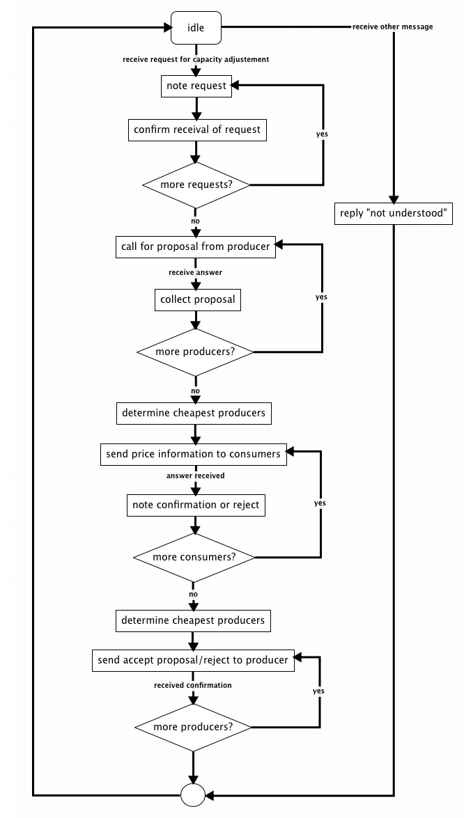
The broker agent gets cooling- or heating requests from one or
more room-agents and collects them to one big request. The broker
then calls for proposals from all producer agents and afterwards
collects the proposals. The best-suited price and capcity is chosen
and confirmed to the related producer agent. The other agents are
rejected. The logic is implemented with the help of the StateGraph
library. Communication is realized with the help of the
DeviceDriver library and follows the language standards for
multi-agent-systems set by the FIPA to the highest possible extend
for Modelica models. The following figure shows the behaviour of
the broker agent. For further information please refer to the first
reference.

References
- Roozbeh Sangi, Felix Bünning, Johannes Fütterer, Dirk Müller. A
Platform for the Agent-based Control of HVAC Systems. Modelica
Conference, 2017, Prague, Czech Republic.
- FIPA ACL Message Structure Specification
- FIPA Communicative Act Library Specification
- Felix Bünning, Roozbeh Sangi, Dirk Müller. A Modelica library for
agent-based control of building HVAC systems. Applied Energy,
193:52-59, 2017.
Example Results
- December 2016, by Roozbeh Sangi:
revised
- December 2016, by Felix Bünning: Changed some variables to
Integer type in order to avoid warnings caused by using the "=="
operator
- November 2016, by Felix Bünning: Added handling of proposals in
case demand exceeds supply
- October 2015, by Felix Bünning: Developed and implemented
Generated at 2026-04-15T18:18:36Z by OpenModelicaOpenModelica 1.26.3 using
GenerateDoc.mos