This information is part of the Business Simulation Library (BSL). Please support this work and ► donate.
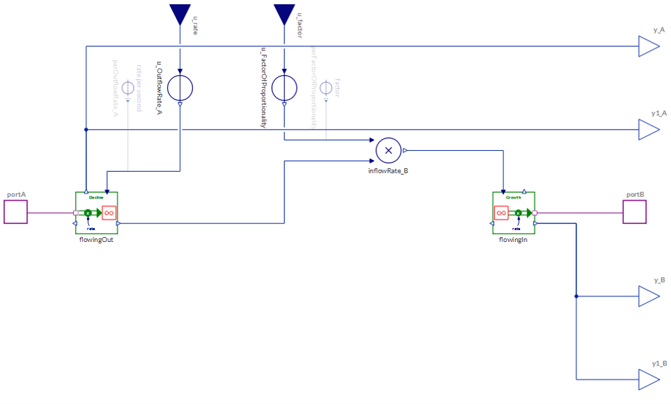
This is the classical structure for a broken flow from stock A to stock B, where the rate of outflow is given for stock A. A's outflow will flow into a →Cloud and accordingly, there will be an inflow to stock B which is given by:
rate of inflow to B = rate of outflow from A × factor of proportionality
Here the factor of proportionality will be given in units base units of B per base units of A, so that the resulting inflow to B will have proper units [base units for a flow of B].
![]() |
OutputType_A will set the type for parameter rate.factor as it needs to be given in base units of stock B per base units of stock A. If the unit attribute is left an empty string (default), then fitting units will automatically be deduced effectively short-circuiting unit checks.useExplicitRatio = true a constant ratio outputB per inputA can alternatively be given, where outputB and inputA will have units according to OutputType_B and OutputType_A, respectively.BrokenTransitionPull, Transition
rate changed to unspecified in v2.1.0.parOutflowRate changed to ConstantConverter and type for factor changed to Real in v2.2.useExplicitRatio option for more convenience in unit conversions in v2.2.