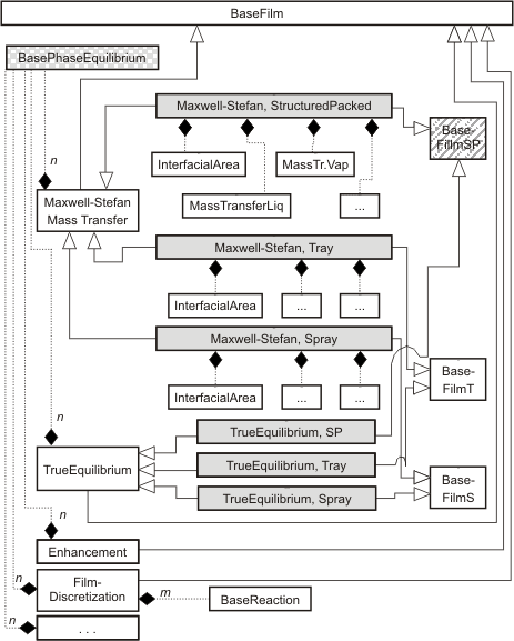
The UML-diagram shows the structure of the film models. Different film models are located in the package BaseClasses, namely film models for Maxwell-Stefan Mass Transfer, True equilibrium, Enhancement factor, ...
Most film models require values for variables such as interfacial area, mass or heat transfer coefficient. Correlations for such variables are often column type, depended, therefore there exist a package for each column type where the base film models are extended (boxes marked in grey). These models supply the equations for column specific variables. A common base class such as BaseFilmSP (marked with grey hatches) groups all film models referring to one column type.

| Name | Description |
|---|---|
| BaseClasses | |
| RandomPackedColumn | |
| SprayColumn | |
| StructuredPackedColumn | |
| TrayColumn |